對于發出4-20mA模擬信號的儀表/變送器/傳感器(發送源),在沒有聯接模擬量信號接收模塊時測量輸出兩端電壓,如有24VDC左右電壓的是四線制的模塊,反之是兩線制的模塊,此法是在模擬信號發送源其余工作條件都準備就序才成立。
兩線制的4-20mA模擬信號接收模塊,只能接2線制的信號源;而四線制的4-20mA模擬信號既能接四線制的信號源,通過串入24VDC的電源,還能接兩線制的信號源。
西門子的模擬量模塊,具體接線是二線制還是四線制,模塊硬件配置設置里是可改的.具體用那種,取決于外來4-20mA信號是否需要西門子模擬量模塊提供24VDC電源串入4-20mA回路,如果回路需要串入模擬量模塊該通道的24VDC,選二線制,比如變送器等(如果串入外部24VDC電源選四線制,不過一般這種不用,西門子也不推薦怕燒壞自己模塊);還有一種,直接進來信號就是4-20MA信號,而不需要供24VDC(一般二次儀表都這樣),這種硬件設置里面就選四線制。
西門子模塊具體二線制和四限制都支持,具體選擇根據使用回路是否需要模塊提供24VDC來決定。
其實兩線還是四線的還是比較容易區分的,兩線是現場儀表的輸出信號需要由PLC或DCS系統提供電源的,四線是儀表自己提供輸出信號的電源的,不需PLC或DCS的供電,西門子的AI模塊是需要定義通道信號的類別的。
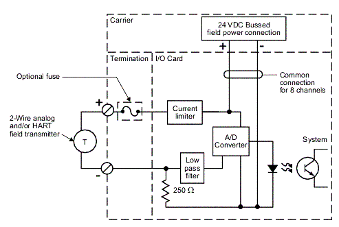
給一個deltav系統4-20mA輸入卡件的原理框圖,希望對大家有幫助。注意觀察250歐姆電阻所在的位置。

圖1 deltav系統四線制4-20mA輸入卡件的原理框圖

圖2 deltav系統兩線制4-20mA輸入卡件的原理框圖
推薦閱讀
兩線制和四線制儀表在結構上有什么區別
